一、学校简介
江西青年职业学院是一所经江西省人民政府批准、教育部备案、江西省教育厅直属管理的公办全日制普通高等职业院校。
学校始终坚持“育人为本,质量为纲,特色为魂”的办学理念,扎实推进内涵建设,稳步提高教育教学质量,是江西省优质专科高等职业院校。
(一)师资队伍与在校生规模:
学校现有专兼职教师520余人,高级职称占比22%,双师型教师占比56.4%,硕士研究生以上学历占比56.12%。现有在校生1万1千余人。
(二)就业工作:
学校获评全国大学生创新创业就业服务基地,建有省级大学生创业实训培训基地,是历次全省高校就业工作评估优秀单位,入选江西省高校就业工作体系创新试验区。
学校大力推进产教融合,拓展校企合作,先后与南昌轨道交通集团有限公司、金华市轨道交通集团有限公司、中建钢构有限公司等大型国有企业合作开展订单式人才培养,与杭萧钢构(江西)有限公司共建智能焊接技术现场工程师产业学院,与中国东方航空股份有限公司江西分公司等企业深度合作,共同培养高质量人才。
(三)社会声誉:
学校近年来获评全国依法治理创建活动先进单位、江西省首批劳动教育特色示范学校、“十四五”时期江西省首批语言文字规范化示范校、全省高校平安校园“示范学校”,被列入教育部“第一批职业院校数字校园建设试点校”、江西省第二批高水平专业群计划建设单位。历年获评江西省直机关先进基层党组织、江西省直文明单位、全国大中专学生志愿者暑期“三下乡”社会实践活动优秀团队。连续4年被评为江西省高校信息化工作先进单位,连续7年获评全省高校“平安校园”。
二、网上报考
(一)报考时间:3月3日9:00—5日17:00
(二)报考代码:8620
(三)招生对象:已完成江西省2025年普通高考报名的考生均可报考。
(四)报考方式:考生须在规定时间内自行登录江西省教育考试院官网(网址:www.jxeea.cn)“高职单招报考系统”进行网上报考。考生选择江西青年职业学院(报考代码:8620),可选不超过6个专业及是否服从专业调剂。根据规定,每个考生限报1所高校,在规定的网报时间内,考生可以对所报考院校及专业修改1次。
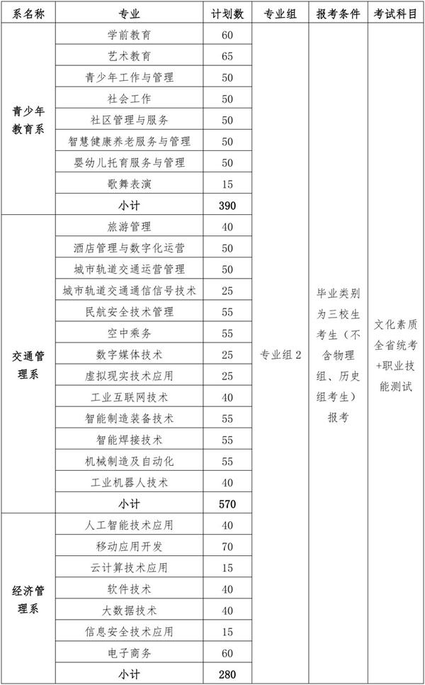
三、招生专业及计划数
2025年单独招生计划数为1850名,其中普通类专业组610名(专业组代码“001”),三校类专业组1240名(专业组代码“002”)。
(一)普通类(专业组代码:001)
普通类专业组招生计划610名。考试科目:文化素质全省统考+职业适应性测试;物理组及历史组考生填报了专业组002的将自动视为填报专业组001,按专业组001的考试要求测试及录取。
备注:以上招生专业及计划数最终以江西省教育考试院公布的为准。
(二)三校类(专业组代码:002)
三校类专业组招生计划1240名。考试科目:文化素质全省统考+职业技能测试;三校类考生填报了专业组001的将自动视为填报专业组002,按专业组002的考试要求测试及录取。

备注:以上招生专业及计划数最终以江西省教育考试院公布的为准。
(三)收费标准
学费:5000元/年;
住宿费:800元/年(六人间)、900元/年(五人间)、1000元/年(四人间);
书本费:1000元/年(多退少补)。
四、考试安排
(一)文化素质统考
考试科目分为语文、数学(合卷),满分每科各100分,总分200分,全省统一命题、统一考试,命题依据《中等职业学校公共基础课程教学标准》。考生在高考报名所在县考试中心安排的国家教育考试标准化考点、考场参加考试。
考试时间为2025年3月22日9:00-11:30。
(二)技能校考
1.考生准考证
考生须于2025年3月12日至14日自行登陆https://zs.jxqy.edu.cn/ 网站下载打印职业技能校考准考证。
2.职业适应性测试(专业组001)
对普通高中毕业生(含同等学力,简称普通类)采取“职业适应性测试”,职业适应性测试采用闭卷、笔试形式;试卷满分为250分;其中信息技术100分,逻辑推理能力、心理素质100分,专业能力50分。
3.职业技能测试(专业组002)
对三校生(中专、职校、技校毕业生)采取“职业技能测试”,职业技能测试采用闭卷、机考形式;试卷满分为250分;其中专业理论测试150分;专业技能测试100分。
专业技能测试加分政策:持有人社部门颁发的职业资格证书或职业技能等级证书者,经学校审核认定公示后,可在考生“专业技能测试”科目成绩基础上增加相应分数计入成绩。同一考生符合多项条件的,只取其中最高一项分值,且加分后“专业技能测试”科目成绩不得高于100分。
(1)二级(技师)以上(含)加30分;
(2)三级(高级工)加20分;
(3)四级(中级工)加10分。
考生如符合技术能力测试加分条件,须在2025年3月8日17:00前进入学校网站(网址:https://zs.jxqy.edu.cn)上传资格证书扫描件(该证书须2025年3月8日前在网站http://jndj.osta.org.cn/可查),逾期上传视为自动放弃加分资格。
(三)考试时间
职业适应性测试/职业技能测试:3月15日(详见准考证)
(四)考试地点
江西青年职业学院(江西省南昌市国家经济技术开发区方志敏大道1458号)。
(五)成绩查询
1.职业技能校考成绩查询
我校将于3月31日前在本校网站上提供成绩查询,考生可对成绩进行复核。
2.文化统考成绩查询
4月3日,考生可通过江西省教育考试院网(www.jxeea.cn)查询本人分数。考生可于4月3日—4日在网上申请成绩复核,4月8日在网上查询成绩复核结果。
五、录取
(一)录取原则
1.学校依据省教育厅、省教育考试院有关规定,结合各专业组招生计划分别划定录取控制线。依据考生文化统考、技能校考总成绩排名,按照“分数优先、遵循专业志愿”的原则依次录取,考生在录取后不得退录。
2.如出现缺额专业,按照“分数优先,遵循专业志愿”原则对专业服从调剂的考生调剂到同一专业组中未录满专业;对不服从专业调剂且考试总成绩未达到专业录取最低分数的考生,不予录取。不得跨专业组录取。
3.在录取过程中,如出现考生总成绩相同,则优先录取文化统考成绩高的考生;如仍相同,则优先录取文化统考中语文成绩高的考生。
(二)录取说明
1.通过高职单招录取的考生,与参加普通高考录取的考生享受相同待遇。
2.考生经高职单招录取后,不再具有参加普通高考及录取资格。
3.在校学习期间获得“江西省职业院校技能大赛”三等奖以上的应届毕业生,可按照省教育厅规定的程序申请免试就读高职院校相同或相近专业。
4.特殊专业录取条件
(1)空中乘务专业要求
身高 :男生173cm以上,女生163cm以上;
形象:五官端正,身材匀称,裸露部分无疤痕;
视力:矫正视力《E字表》不低于4.8,无斜视、无色盲、无色弱;听力正常,口齿清晰,无口吃;上肢和下肢膝盖以下裸露部分无疤痕,无纹身和狐臭。
(2)城市轨道交通运营管理专业要求
身高:男生170cm以上,女生160cm以上;
形象:五官端正,外貌清秀,形体匀称。
(三)体检
高职单招录取的考生须参加所在县(区)考试中心统一组织的高考体检,并符合教育部规定相关专业的身体要求。
六、联系方式
(一)联系电话:0791-83814509、83893355(兼传真)、83846065
(二)咨询 QQ:1945335092
(三)学校官方微信公众号:jxqnxy
(四)学校官网:https://www.jxqy.edu.cn
(五)招生网:https://zs.jxqy.edu.cn
(六)考试地址:江西省南昌市昌北国家经济技术开发区方志敏大道1458号
① 凡本站注明“稿件来源:”的所有文字、图片和音视频稿件,版权均属本网所有,任何媒体、网站或个人未经本网协议授权不得转载、链接、转贴或以其他方式复制发表。已经本站协议授权的媒体、网站,在下载使用时必须注明“稿件来源:”,违者本站将依法追究责任。
② 本站注明稿件来源为其他媒体的文/图等稿件均为转载稿,本站转载出于非商业性的教育和科研之目的,并不意味着赞同其观点或证实其内容的真实性。如转载稿涉及版权等问题,请作者在两周内速来电或来函联系。
